Contingut no disponible en català

Us trobeu en

Documento BOE-A-2025-20178

Resolución de 25 de septiembre de 2025, de la Dirección General de Trabajo, por la que se registra y publica el Convenio colectivo para sus centros de trabajo de Madrid y Barcelona de IQVIA Information, SA.

Publicado en:
«BOE» núm. 243, de 9 de octubre de 2025, páginas 130036 a 130075 (40 págs.)
Sección:
III. Otras disposiciones
Departamento:
Ministerio de Trabajo y Economía Social
Referencia:
BOE-A-2025-20178
Permalink ELI:
https://www.boe.es/eli/es/res/2025/09/25/(6)

TEXTO ORIGINAL

Visto el texto del Convenio colectivo para sus centros de trabajo de Madrid y Barcelona de la empresa IQVIA Information, SA (Código de Convenio n.º 90104951012025), que fue suscrito con fecha 29 de julio de 2025, de una parte, por los designados por la Dirección de la empresa, en representación de la misma, y de otra, por los Comités de empresa en representación de los trabajadores afectados, y que ha quedado finalmente subsanado el 18 de septiembre de 2025, y de conformidad con lo dispuesto en el artículo 90, apartados 2 y 3, de la Ley del Estatuto de los Trabajadores, texto refundido aprobado por Real Decreto Legislativo 2/2015, de 23 de octubre, y en el Real Decreto 713/2010, de 28 de mayo, sobre registro y depósito de convenios, acuerdos colectivos de trabajo y planes de igualdad,

Esta Dirección General de Trabajo, resuelve:

Primero.

Ordenar la inscripción del citado convenio colectivo en el correspondiente Registro de convenios, acuerdos colectivos de trabajo y planes de igualdad, con funcionamiento a través de medios electrónicos de este centro directivo, con notificación a la Comisión Negociadora.

Segundo.

Disponer su publicación en el «Boletín Oficial del Estado».

Madrid, 25 de septiembre de 2025.–La Directora General de Trabajo, María Nieves González García.

VII CONVENIO COLECTIVO DE IQVIA INFORMATION, SA

PREÁMBULO

Determinación de las partes que lo conciertan, legitimación y eficacia:

El presente Convenio Colectivo de la Empresa IQVIA Information, SA, se suscribe por la parte patronal por su representante legal y por la parte social por la comisión negociadora designada por los Comités de Empresa de los centros de trabajo de la empresa de Barcelona y Madrid, quienes ostentan la representación y legitimación legal establecida en el artículo 87 del TRET.

Las mencionadas partes ostentan y se reconocen recíprocamente la representatividad requerida en el título III del texto refundido de la Ley del Estatuto de los Trabajadores y, por tanto, con plena legitimidad para suscribir un convenio colectivo de centros de trabajo.

En este sentido este convenio colectivo está dotado de la eficacia jurídica y fuerza de obligar que la Constitución y la ley le confieran, incorporando, con tal carácter, la regulación de las condiciones laborales básicas para todos los sujetos incluidos en su ámbito de aplicación.

Artículo 1. Ámbito funcional.

El presente convenio será de obligada observancia a todas las personas trabajadoras de los centros de trabajo ubicados dentro de su ámbito territorial.

Artículo 2. Ámbito territorial.

Este convenio colectivo será de aplicación en los centros de trabajo de Madrid y Barcelona.

Artículo 3. Ámbito personal.

1. El presente convenio afecta a todas las personas trabajadoras incluidos en su ámbito funcional y territorial (plantilla de IQVIA Information, SA).

2. En todo caso, queda excluido del ámbito de aplicación del presente convenio el personal de alta dirección al que se refiere el artículo 2.1. a), del texto refundido de la Ley del Estatuto de los Trabajadores.

Artículo 4. Ámbito temporal.

La duración del presente convenio colectivo será de un año y nueve meses, iniciando su vigencia desde el 1 de abril de 2025 hasta el 31 de diciembre de 2026.

Artículo 5. Denuncia y revisión.

1. Cualquiera de las dos partes firmantes podrá denunciar el presente convenio colectivo dentro de los dos meses antes de la fecha de su vencimiento.

2. Denunciado el presente convenio, concluida la duración pactada y hasta tanto no se logre acuerdo expreso, perderán vigencia sus cláusulas obligacionales y se mantendrá en vigor el contenido normativo del convenio durante un plazo máximo de dos años, salvo pacto expreso en contrario.

Transcurrido un año desde la denuncia del convenio sin que se haya acordado uno nuevo, las partes deberán someterse a los procedimientos de mediación regulados en los acuerdos de interprofesionales de ámbito estatal o autonómico previstos en el artículo 83 ET para solventar las discrepancias existentes.

Artículo 6. Comité de vigilancia, interpretación y solución de conflictos colectivos.

1. Queda encomendada la vigilancia e interpretación de los pactos contenidos en el presente convenio a un Comité Paritario, que se dará por constituido el mismo día de su publicación en el «Boletín Oficial del Estado».

2. El Comité Paritario quedará integrado por dos representantes titulares y dos suplentes de cada una de las partes social y empresarial signatarias del convenio.

3. Además de las funciones de vigilancia e interpretación del convenio, en supuestos de conflicto de carácter colectivo suscitados por aplicación de preceptos del presente convenio, cualquiera de las dos partes firmantes del mismo solicitará la inmediata reunión del Comité Paritario a efectos de ofrecer su mediación, interpretar el convenio con carácter previo a cualquier otro órgano administrativo o jurisdiccional, y ofrecer su arbitraje en su caso. Los promotores del conflicto colectivo deberán, en todo caso, remitir por escrito a una de las dos partes firmantes el detalle de la controversia o duda suscitada e, intentado sin efecto el obligado trámite interpretativo ante el Comité o transcurridos quince días hábiles desde su solicitud sin que se haya celebrado, quedará expedita la vía administrativa o jurisdiccional correspondiente. Los acuerdos del Comité, interpretativos de este convenio, tendrán la misma eficacia que la de la cláusula que haya sido interpretada. En el supuesto de que la controversia planteada al Comité fuera en el marco de un procedimiento de inaplicación de condiciones de trabajo conforme a lo previsto en el artículo 82.3 ET, el Comité dispondrá de un plazo máximo de siete días para pronunciarse, a contar desde que la discrepancia le fuera planteada.

Artículo 7. Compensación. Absorción.

1. Todas las condiciones económicas que se establecen en el presente convenio, sean o no de naturaleza salarial, son compensables en su conjunto y cómputo anual con las mejoras de cualquier tipo que viniera anteriormente satisfaciendo la empresa, bien sea por imperativo legal, convenio Colectivo, laudo, contrato individual, uso o costumbre, concesión voluntaria de la empresa o por cualesquiera otras causas.

2. Dichas condiciones también serán absorbibles, hasta donde alcancen y en cómputo anual, por los aumentos que en el futuro pudieran establecerse en virtud de preceptos legales, convenios colectivos, contratos individuales de trabajo y por cualesquiera otras causas, con la única excepción de aquellos conceptos que expresamente fuesen excluidos de absorción en el texto del presente convenio. A tales efectos, la empresa establecerá un «A cuenta de convenio del año siguiente» sobre todos aquellos incrementos voluntarios que realice (ajuste de mercado, promoción, mérito, transferencia, etc. así como en los casos nuevas contrataciones y recontrataciones) desde el 1 de abril de 2025 de un máximo del 10 % del salario bruto fijo anual de la persona trabajadora el cual compensará y absorberá la subida de convenio prevista (salario base y antigüedad) para el año siguiente al que realice estos incrementos voluntarios o contrataciones.

3. A los efectos establecidos en los párrafos anteriores, no operará la compensación y absorción respecto del concepto retributivo de «complemento personal» de que disfruten las personas trabajadoras, salvo para la compensación y absorción de los nuevos trienios de antigüedad que se devenguen, y salvo cualquier otro pacto individual expreso.

Artículo 8. Respeto de las mejoras adquiridas.

Se respetarán como derechos adquiridos, a título personal, las situaciones que pudieran existir a la fecha de la firma de este convenio que, computadas en conjunto y anualmente, resultasen superiores a las establecidas en el mismo.

Artículo 9. Vinculación a la totalidad.

Siendo las condiciones pactadas un todo orgánico e indivisible, el presente convenio será nulo y no surtirá efecto alguno en el supuesto de que la jurisdicción competente en el ejercicio de las facultades que le sean propias, objetase o invalidase alguno de sus pactos, que deberá ser uno e indivisible en su aplicación. Lo anterior será de aplicación siempre y cuando no medie pacto expreso en contrario suscrito entre las partes negociadoras con posterioridad a que la citada situación hubiera tenido lugar.

Artículo 10. Nuevas contrataciones.

1. Cuando se prevea la realización de nuevas contrataciones, éstas se harán públicas mediante comunicación a todo el personal y mediante el correspondiente aviso en nuestro sistema de comunicación interna, con al menos diez días laborables de antelación al inicio del proceso de selección, salvo casos de razonable urgencia.

2. En todo caso, los criterios a utilizar en los procedimientos de selección deberán ser objetivos y neutros para evitar cualquier tipo de discriminación directa o indirecta desfavorable por razón de edad, discapacidad, género, origen, incluido el racial o étnico, estado civil, religión o convicciones, opinión política, orientación sexual, identidad sexual, expresión de género o características sexuales, afiliación sindical, condición social o lengua.

3. En los procesos de selección tendrán preferencia para ocupar el puesto o puestos de trabajo que se pretendan cubrir con el nuevo o nuevos contratos, el personal de la empresa, siempre que obtenga igual evaluación en el proceso selectivo que los aspirantes a ingresar en la plantilla de la empresa.

4. No se aplicarán las reglas de los apartados primero y tercero de este artículo a los procesos o actos de contratación dirigidos a cubrir puestos de trabajo de mando, tanto intermedios como de Dirección, o de confianza por razón de su naturaleza específica, o se trate de puestos directamente dependientes de cargos de especial responsabilidad, o que conlleven un especial grado de confidencialidad y reserva.

Artículo 11. Promoción profesional de las personas trabajadoras. Ascensos.

1. Conforme al artículo 24 del T.R.L.E.T., los ascensos y promociones del personal se producirán en todo caso teniendo en cuenta la formación, méritos y experiencia del trabajador, así como las facultades organizativas del empresario.

2. En todo caso, los criterios a utilizar en los procedimientos de ascenso y promoción deberán ser objetivos y neutros para evitar cualquier tipo de discriminación directa o indirecta desfavorable por razón de edad, discapacidad, género, origen, incluido el racial o étnico, estado civil, religión o convicciones, opinión política, orientación sexual, identidad sexual, expresión de género o características sexuales, condición social o lengua.

3. Para el ascenso o promoción profesional de las personas trabajadoras se requerirá poseer las aptitudes exigidas para el desempeño de los nuevos puestos de trabajo, valorándose a estos efectos la asistencia de las personas trabajadoras, con aprovechamiento acreditado, a cursos de formación directamente relacionados con el puesto a ocupar.

Artículo 12. Organización del trabajo.

1. La organización práctica del trabajo, con sujeción a la legislación vigente, es facultad exclusiva de la Dirección de empresa.

2. Sin merma de la autoridad que corresponde a la Dirección de la empresa o a sus representantes legales, los Comités de empresa o, en su caso, Delegados de Personal, tendrán las funciones de información, orientación y propuesta en lo relacionado con la organización y racionalización del trabajo, de conformidad con su legislación específica y el presente convenio.

Artículo 13. Bolsa de estudios.

1. Con la finalidad de fomentar la formación profesional de sus empleados, la Empresa estudiará, en cada caso, las peticiones que le sean presentadas.

2. Las personas trabajadoras podrán participar en las acciones formativas promovidas por la empresa o por las personas trabajadoras, con el compromiso de asistencia activa y aprovechamiento de las mismas.

Artículo 14. Clasificación profesional.

La empresa, a través del sistema de clasificación profesional establecido en el presente convenio, garantizará que no se produzca ningún tipo de discriminación directa o indirecta por razón de edad, discapacidad, género, origen, incluido el racial o étnico, estado civil, religión o convicciones, opinión política, orientación sexual, identidad sexual, expresión de género o características sexuales, condición social o lengua.

Áreas de actividad

Área 1. Actividades de gestión y administración de medios y procesos, y actividades de administración interna.

Actividades que se encuentran entre alguna de las siguientes:

– Actividades de administración interna.

Se incluyen las actividades de administración que se prestan de manera interna colaborando con las áreas funcionales de la empresa.

Comprende, entre otras, las actividades de apoyo corporativo, en general, que sin limitación pudieran implicar, soporte de gestión, administración, administración de personal, recursos humanos, control de gestión, finanzas, compras, comunicación y marketing, y labores de mantenimiento del edificio, transporte y otras tareas auxiliares.

Se incluyen también todas las tareas administrativas de soporte al desarrollo de negocio, en concreto la elaboración de la documentación administrativa y/o presentación de certificados que requiere la presentación de la oferta.

– Actividades de administración externa.

Actividades administrativas y/o de soporte administrativo necesarias para la realización, gestión y ejecución de funciones, operaciones y/o procesos de negocio a favor de terceros.

En esta área se incluyen los servicios de BPO (Business Process Outsourcing) conocido en castellano como «Externalización de Procesos de Negocio» tales como: los servicios de contabilidad, administración, administración de personal, recursos humanos, servicios de back office y de atención al cliente, jurídicos, elaboración de la documentación administrativa para dar soporte al desarrollo de negocio, ventas, comunicación y marketing, envío, logística y aprovisionamiento.

Quedan incluidas dentro de esta área de actividad las siguientes familias de puestos:

– Administrative & Support.

– Clinical Project Management/Leadership.

– Communications.

– Compliance.

– Contract Management.

– Finance.

– General Management.

– Human Resources.

– Legal & Regulatory.

– Marketing.

– Medical Sales & Services.

– Project/Program Management.

– Sales.

– Sales Support.

– Strategic Supplier Services.

– Strategy & Corporate Development.

– Technical & Regulatory Writing.

– Client Services.

Área 2. Actividades relacionadas con la atención al usuario, interno y externo.

Actividades que se encuentran entre alguna de las siguientes:

Esta área incluye las actividades de los centros de atención al usuario (CAU), entendiendo como tal, un servicio externo o interno prestado tanto de manera remota como presencial, en el que se centralizan las peticiones o incidencias, con el objetivo de resolverlas y llevar a cabo un seguimiento de las mismas.

Entre las principales funciones se encuentran, por ejemplo, la atención a las personas usuarias, el registro, categorización, priorización, seguimiento y resolución de incidencias.

Quedan incluidas dentro de esta área de actividad las siguientes familias de puestos:

– IT Support.

Área 3. Desarrollo de software, Programación y Explotación de Sistemas.

Las actividades de esta área se encuentran entre alguna de las siguientes:

Desarrollo de software, programación: análisis técnico, diseño, desarrollo, pruebas, integración, implantación, seguimiento y documentación, mantenimiento evolutivo y correctivo, tanto de nuevos desarrollos de software, como de actualizaciones de software existente y de soluciones, servicios y productos ya existentes desarrollados a medida.

Explotación de Sistemas: diseño, implantación y administración o gestión de infraestructuras de las tecnologías de la información y comunicaciones referidos a la integración de sistemas, así como el diseño, implantación y gestión de infraestructuras. Mantenimiento, reparación, resolución de problemas y supervisión de sistemas operativos, aplicaciones y servidores.

Quedan incluidas dentro de esta área de actividad las siguientes familias de puestos:

– IT Design & Development.

– IT Infrastructure.

Área 4. Consultoría.

Las actividades de esta área se encuentran entre alguna de las siguientes:

Consultoría tecnológica y consultoría de negocio, relativas entre otras a la definición de modelos operativos, técnicos, de negocio o funcionales, la gestión del cambio, el desarrollo de negocio y el análisis o definición de procesos.

Asesoramiento a los clientes sobre soluciones técnicas o sobre su modelo de negocio en general, para mejorar su posicionamiento, crecimiento, rendimiento o su consolidación en el mercado en ámbitos tecnológicos.

Consultoría orientada a la mejora de los procesos internos, de la gestión de recursos humanos, las finanzas o estrategias de marketing.

Estudio, análisis y configuración de las soluciones tecnológicas o de negocio más adecuadas, y diseño de proyectos de integración e implantación de dichas soluciones.

Trabajos de preparación, realización y seguimiento de las políticas, planes de negocio, auditoría externa, productos y servicios.

Actividades de consultoría tecnológica como, sin carácter limitativo: la administración de sistemas en la nube, la administración de bases de datos y la inteligencia artificial, blockchain y/o big data.

Definición de las soluciones técnicas y/o de transformación digital que se precisen y a las tecnologías disponibles o existentes que mejor se adapten a las necesidades, mediante alguna de las siguientes funciones:

– Diseño de la arquitectura para aplicaciones o servicios.

– Desarrollo de negocio, identificación de oportunidades y elaboración de ofertas técnicas.

– Dirección y seguimiento del servicio o proyecto al cliente.

– Planificación, análisis funcional de procesos o análisis de sistemas.

Dentro de esta área, como desarrollo vertical de la misma, se integrarán todas las nuevas evoluciones de servicios de tecnología.

Quedan incluidas dentro de esta área de actividad las siguientes familias de puestos:

– Clinical Data Management.

– Clinical Design.

– Clinical Operations.

– Consulting.

– Epidemiology.

Área 5. Ciberseguridad.

La actividad especializada en materia de ciberseguridad, tecnológica o de consultoría tanto del ámbito público como privado sobre: mitigación de sus riesgos y protección de sus activos digitales ante la existencia de posibles ciberamenazas. Entendiéndose dentro de este ámbito las actividades concernientes al gobierno e identificación de la ciberseguridad, tales como: protección de los activos, gestión de vulnerabilidades y de la identidad, detección y resolución de incidentes complejos, identificación y gestión de amenazas de ciberseguridad, gestión del riesgo, respuesta ante incidentes de ciberseguridad, planes de recuperación de ciberseguridad, gestión de la crisis y comunicación de ciberseguridad, soluciones de autenticación moderna, estrategia y organización de la ciberseguridad.

Área 6. Estudios de mercado.

Actividades específicas relacionadas con la contratación de estudios de mercado distinguiendo dos subáreas:

– Técnica. Captación y mantenimiento del cliente. Definición, seguimiento, entrega y presentación del estudio al cliente. Análisis de datos y resultados. Presupuestación y control de costes del estudio.

– Operaciones. Coordinación, control y supervisión de los procesos de recogida de la información de los estudios contratados en la subárea técnica. Recogida y explotación estadística de datos.

Quedan incluidas dentro de esta área de actividad las siguientes familias de puestos:

– Production.

– Statistical Services.

Grupos profesionales y niveles

Grupo A.

Pertenecen a este grupo profesional las personas que, por conocimientos y experiencia profesional, coordinan, planifican y gestionan los recursos disponibles a su cargo, velando por la consecución de los objetivos perseguidos. Realizan dichas actividades con autonomía y capacidad de supervisión.

Las instrucciones se enuncian en términos generales, y han de ser interpretadas y adaptadas en gran medida, estando facultado para fijar directrices, por todo lo cual, se exige ineludiblemente una gran aportación personal.

La responsabilidad por sus decisiones afecta directa o indirectamente a parte de la organización, y, además de poder implicar importantes consecuencias económicas inmediatas, tiene importantes efectos negativos en el funcionamiento de la empresa. Consecuentemente, tiene acceso y utiliza información privilegiada, de la que pueden derivarse consecuencias muy graves.

Se encuadran en el grupo profesional A los niveles 180 y superiores.

Grupo B.

Pertenecen a este grupo profesional las personas que, tienen atribuidas funciones relacionadas con el análisis, definición, coordinación y supervisión de proyectos, tareas, actividades propias del sector, línea, área a las que pertenece, velando por la consecución de los objetivos perseguidos, y que dispongan de la necesaria formación, conocimiento y experiencia profesional. Planifican y gestionan, por proyecto, los recursos humanos y técnicos disponibles. Desarrollan sus funciones con autonomía y capacidad de supervisión media-alta.

Se encuadran en el grupo profesional B los niveles 170.

Grupo C.

Pertenecen a este grupo profesional las personas que, realizan actividades de tipo técnico dentro de un área determinada de conocimiento, y se responsabilizan de la programación y supervisión de actividades realizadas por colaboradores internos o externos, y que dispongan de la necesaria formación, conocimiento y experiencia profesional. Organizan y programan las actividades bajo su responsabilidad, pudiendo llegar a supervisar de forma cercana la actividad desarrollada por las personas que componen sus equipos. Desarrollan sus funciones con autonomía y capacidad de supervisión media.

Se encuadran en el grupo profesional C los niveles 160.

Grupo D.

Pertenecen a este grupo profesional las personas que, ejecutan los procesos administrativos y técnico-operativos, con un grado de complejidad medio, y que dispongan de la necesaria formación, conocimiento y experiencia profesional. Puede supervisar tareas de personas a su cargo. Desarrollan sus funciones con autonomía limitada.

Se encuadran en el grupo profesional D los niveles 150 y 140.

Grupo E.

Pertenecen a este grupo profesional las personas que ejecutan tareas técnicas y administrativas de baja complejidad sujetas a instrucciones de trabajo, por formación, conocimiento y experiencia profesional. Desarrollan sus funciones sin autonomía y bajo supervisión.

Se encuadran en el grupo profesional E los niveles 130 e inferiores.

Artículo 15. Contratos de duración determinada.

A este respecto se estará a lo previsto en el convenio colectivo estatal de empresas de consultoría y estudios de mercado y de la opinión pública vigente en cada momento.

Artículo 16. Trabajos de categoría superior.

1. A tenor del artículo 39.2 del TRET, cuando la empresa lo estime necesario, la persona trabajadora podrá realizar cometidos de categoría superior a la que tenga atribuida, dentro de su mismo grupo profesional, percibiendo en tales supuestos la retribución establecida en el anexo de la tabla salarial de este convenio colectivo, correspondiente a las funciones de la categoría que realmente realice la persona trabajadora.

2. Esta situación, podrá prolongarse por un máximo de seis meses, consecutivos o no, al cabo de los cuales deberá reintegrarse al trabajo de su categoría profesional de origen o bien ser ascendido, consolidando la categoría superior desempeñada.

3. El tiempo servido en superior categoría será computado como antigüedad en la misma, cuando la persona trabajadora ascienda.

4. Se exceptúan de lo anteriormente pactado los trabajos de superior categoría realizados por la persona trabajadora de acuerdo con la empresa y con objeto de prepararse para el ascenso.

Artículo 17. Trabajos de categoría inferior.

Conforme al tenor literal del vigente artículo 39.2 del Estatuto de los Trabajadores, en el caso de encomienda de funciones inferiores y que no correspondan al mismo grupo profesional, la empresa deberá justificar dicha medida por razones técnicas u organizativas que la justifiquen y por el tiempo imprescindible para su atención.

El empresario deberá comunicar su decisión y las razones de esta realización de funciones inferiores no correspondientes al grupo profesional a los representantes de los trabajadores.

Artículo 18. Jornada laboral.

1. Como regla general, la jornada de trabajo efectivo será de 37 horas semanales, si bien la misma se podrá distribuir irregularmente a lo largo del año, respetando en todo caso los periodos mínimos de descanso diario y semanal previstos en la ley, para atender adecuadamente a las necesidades de negocio.

2. El horario ordinario será de lunes a jueves será de 9:00 a 17:45 con un descanso de 1 hora para comer y los viernes o ultimo día laborable de la semana de 8:00 a 14:00.

– Lunes a jueves: horario flexible de entrada entre las 7:30 h y las 10:00 h y la salida entre las 16:15 h y las 18:45 h, con un descanso flexible de entre 30 a 60 minutos.

– Viernes: 6 horas de trabajo efectivo, siendo el horario flexible de entrada entre las 7:30 h y las 10:00 h y la salida entre las 13:30 h y las 16:00 h.

3. Se establece un período de jornada intensiva durante el mes de agosto, siendo el horario de 8:00 a 15:00.

4. Toda persona trabajadora desplazada a otra empresa por razón de servicio (condición in-house), se atendrá al horario del centro de trabajo de destino, si bien en cuanto al cómputo de las horas trabajadas, se respetarán las existentes en IQVIA Information, SA.

5. En supuesto de proyectos muy vinculados a otras jurisdicciones en las que haya diferencia horaria con nuestro país las personas trabajadoras podrán desempeñar un horario diverso al ordinario previsto en el punto 18.2.

Artículo 19. Vacaciones.

1. Todo el personal de la empresa tendrá derecho a disfrutar de veinte días laborables de vacaciones anuales retribuidas y al disfrute de siete días naturales consecutivos en navidad, pudiendo elegir entre la última semana de diciembre o la primera de enero. Todo ello en su conjunto forma las «vacaciones anuales retribuidas».

2. Las vacaciones no podrán ser sustituidas por su importe en metálico, siendo obligatorio su disfrute a lo largo del año natural correspondiente. Excepcionalmente, para el supuesto de que lo anterior no hubiera sido posible, los días de vacaciones devengados y no disfrutados en un año natural podrán ser disfrutados hasta, como máximo, el 31 de marzo del año siguiente. Salvo previsión legal en contrario o acuerdo individual en el que por circunstancias concretas expresamente se establezca otra cosa, las vacaciones que no sean disfrutadas por un trabajador antes del 31 de marzo del año siguiente se perderán sin que el mismo tenga derecho a ningún tipo de compensación por ello.

3. Con la antelación adecuada se procederá por cada Departamento a la confección del plan de turnos de vacaciones de personal afecto al mismo.

4. Las vacaciones se iniciarán siempre en día laborable y terminarán el día inmediatamente anterior de reincorporación al trabajo.

5. Por razones de la actividad de la empresa, las personas trabajadoras disfrutarán preferiblemente de quince días laborables de sus vacaciones anuales, durante el periodo de la tercera semana de julio hasta la última de agosto, ambas incluidas.

6. En todo caso, el concreto período de disfrute de las vacaciones será consensuado individualmente entre cada trabajador y su jefe directo, asegurando la adecuada cobertura de los proyectos en curso existentes.

7. Conforme al tenor literal del último párrafo del vigente artículo 38 del Estatuto de los Trabajadores, «Cuando el periodo de vacaciones fijado en el calendario de vacaciones de la empresa al que se refiere el párrafo anterior coincida en el tiempo con una incapacidad temporal derivada del embarazo, el parto o la lactancia natural o con el periodo de suspensión del contrato de trabajo previsto en los apartados 4, 5 y 7 del artículo 48, se tendrá derecho a disfrutar las vacaciones en fecha distinta a la de la incapacidad temporal o a la del disfrute del permiso que por aplicación de dicho precepto le correspondiera, al finalizar el periodo de suspensión, aunque haya terminado el año natural a que correspondan.

En el supuesto de que el periodo de vacaciones coincida con una incapacidad temporal por contingencias distintas a las señaladas en el párrafo anterior que imposibilite al trabajador disfrutarlas, total o parcialmente, durante el año natural a que corresponden, el trabajador podrá hacerlo una vez finalice su incapacidad y siempre que no hayan transcurrido más de dieciocho meses a partir del final del año en que se hayan originado».

8. Se establecen unos días extras de vacaciones en función de la antigüedad en la empresa:

Antigüedad N.º días extras
Hasta 4 años. 0
De 5 a 10 años. 1
De 11 a 20 años. 2
A partir de 21 años. 3
Artículo 20. Días festivos.

1. Se establece como días festivos además de los señalados en el calendario laboral, el 24 y 31 de diciembre. El miércoles de Semana Santa, el jueves y viernes Santo y el lunes de Pascua.

2. La comisión mixta negociará con la Empresa los días de puente que se produzcan durante la vigencia del convenio. Ambas partes se comprometen a llegar al acuerdo sobre los puentes de 2026 antes del 30 de noviembre de 2025.

Artículo 21. Permisos retribuidos.

Las personas trabajadoras, previo aviso y justificación, podrán ausentarse del trabajo, con derecho a remuneración, por alguno de los motivos y por el tiempo siguiente:

a) Quince días naturales en caso de matrimonio o registro de pareja de hecho que se iniciará el día laboral inmediato siguiente al que se produzca el hecho causante.

b) Un día natural por boda de hijos o hermanos, a contar desde el mismo día en que tenga lugar el enlace.

c) Cinco días por accidente o enfermedad grave, hospitalización o intervención quirúrgica sin hospitalización que precise reposo domiciliario, del cónyuge, pareja de hecho, parientes hasta el segundo grado de consanguinidad o afinidad, incluido el familiar consanguíneo de la pareja de hecho, así como el de cualquier otra persona distinta de las anteriores, que conviva con la persona trabajadora en el mismo domicilio y que requiera el cuidado efectivo de aquella.

d) Dos días por fallecimiento de un familiar hasta segundo grado de consanguinidad o afinidad y parejas de hecho.

Cuando con tal motivo el trabajador necesite hacer un desplazamiento al efecto, superior a 200 km, se ampliará el permiso en dos días adicionales, por lo que el permiso será de un total de 4 días naturales.

e) Cinco días en los casos de fallecimiento de cónyuge, parejas de hecho, padres, padres políticos, hijos o hermanos, incluyéndose en este tiempo los posibles desplazamientos.

f) Un día por traslado de domicilio habitual.

g) Por el tiempo indispensable, para el cumplimiento de un deber inexcusable de carácter público y personal. Cuando el cumplimiento del deber antes referido suponga la imposibilidad de la prestación del trabajo en más del 20 % de las horas laborables en un período de tres meses, podrá la empresa pasar al trabajador afectado a la situación de excedencia forzosa. En el supuesto de que el trabajador, por cumplimiento del deber o desempeño de cargo, perciba una indemnización, se descontará el importe de la misma del salario a que tuviera derecho en la empresa.

h) Para realizar funciones sindicales o de representación del personal en los términos establecidos en la ley y en el presente convenio.

i) Por el tiempo indispensable para la realización de exámenes prenatales y técnicas de preparación al parto y, en los casos de adopción, guarda con fines de adopción o acogimiento, para la asistencia a las preceptivas sesiones de información y preparación y para la realización de los preceptivos informes psicológicos y sociales previos a la declaración de idoneidad, siempre, en todos los casos, que deban tener lugar dentro de la jornada de trabajo.

Artículo 22. Permisos sin sueldo.

1. Las personas trabajadoras que cuenten con una antigüedad mínima de un año en la empresa tendrán derecho a disfrutar permiso sin sueldo por un máximo de dos meses y por una sola vez cada año.

2. No obstante, alternativamente, dicho permiso podrá ser fraccionado en un máximo de cuatro períodos de hasta quince días naturales, uno en cada trimestre del año.

3. Las personas trabajadoras solicitarán cada periodo, indicando la duración del mismo, con una antelación mínima de 15 días naturales antes de su disfrute.

4. Las empresas podrán denegar la concesión de estos permisos cuando en las mismas fechas se encuentren disfrutándolos el siguiente número de personas trabajadoras:

– Empresas de una a 20 personas trabajadoras: Una persona.

– Empresas de 21 a 50 personas trabajadoras: Dos personas.

– Empresas de 51 a 100 personas trabajadoras: Tres personas.

– Empresas de más de 100 personas trabajadoras: Más del 3 por 100 del personal.

Artículo 23. Faltas y sanciones.

1. Las faltas cometidas por las personas trabajadoras al servicio de la Empresa se clasificarán atendiendo a su importancia, reincidencia e intención, en leves, graves y muy graves, de conformidad con los que se dispone en el presente artículo y en las normas vigentes del ordenamiento jurídico laboral en lo que resulten de pertinente aplicación:

A) Se consideran faltas leves:

– La no comunicación con la antelación debida, de su falta al trabajo por causa justificada, a no ser que pruebe la imposibilidad de hacerlo.

– Falta de aseo y limpieza personal.

– Falta de atención y diligencia con los clientes.

– Discusiones que repercutan en la buena marcha de los servicios.

– Faltar al trabajo un día al mes sin causa justificada.

– La embriaguez ocasional.

– No comunicar al departamento de Recursos Humanos los cambios de domicilio tan pronto como se produzcan.

– Las discusiones en voz alta durante la jornada laboral.

B) Son faltas graves:

– Faltar al trabajo sin justificación dos días en un mes.

– La simulación de enfermedad o accidente.

– Simular la presencia de otro trabajador, valiéndose de su código, firma, tarjeta o medio de control.

– Cambiar, mirar o revolver los armarios y ropas de los compañeros sin la debida autorización.

– Las cometidas contra la disciplina en el trabajo o contra el respeto debido a sus superiores.

– La reincidencia en las faltas leves.

– El abandono del trabajo sin causa justificada.

– La negligencia en el trabajo cuando cause perjuicio grave.

– Las de puntualidad reiterada y habitual, entendiéndose como tales las que excedan de tres no justificadas en un mes o hasta diez no justificadas en un trimestre.

– La embriaguez habitual, cuando no produzca escándalo notorio.

– La infracción de la normativa de tráfico, utilizando un vehículo asignado por la Compañía, cuando ello no redunde en perjuicio para la misma.

C) Son faltas muy graves:

– Faltar al trabajo más de dos días al mes sin causa justificada. No se considera causa injustificada la falta al trabajo que derive de la detención del trabajador, mientras no se trate de sanción firme impuesta por la autoridad competente y siempre que el hecho de la detención haya sido puesto en conocimiento de la Dirección de la empresa antes de transcurridos cuatro días hábiles de ausencia al trabajo.

– El fraude, la deslealtad y abuso de confianza en las gestiones encomendadas.

– El hurto y el robo tanto a las demás personas trabajadoras como a la empresa o a cualquier persona dentro de los locales de la empresa o fuera de la misma, durante acto de servicio. Quedan incluidos en este inciso, el falsear datos ante la representación legal de las personas trabajadoras, si tales falsedades tienen como finalidad maliciosa el conseguir algún beneficio.

– El acoso por razón de origen racial o étnico, sexo, religión o convicciones, discapacidad, edad u orientación sexual, identidad sexual, expresión de género o características sexuales al empresario o a las personas que trabajan en la empresa a cualquier persona con relación con la empresa (personas trabajadoras, solicitantes de empleo, personal de puesta a disposición, proveedores, clientes y visitas, etc.). El acoso sexual o por razón de sexo.

– La simulación comprobada de enfermedad.

– Inutilizar, destrozar o causar desperfectos en máquinas, aparatos, instalaciones, edificios, enseres y departamentos de la empresa.

– Haber recaído sobre el trabajador sentencia de los Tribunales de Justicia competentes por delito de robo, hurto, estafa y malversación, cometidos fuera de la empresa que pueda motivar desconfianza hacia su autor.

– La continua falta de aseo y limpieza personal que produzca quejas justificadas de los compañeros.

– La embriaguez habitual durante el trabajo que resulte en un escándalo notorio, o un perjuicio constatable, o un daño a la imagen de la empresa.

– Dedicarse a trabajos de la misma actividad que impliquen competencia a la empresa, si no media autorización expresa y por escrito de la misma.

– Los malos tratos de palabra u obra o falta grave de respeto y consideración a los jefes, compañeros o subordinados.

– Abandonar el trabajo en puestos de responsabilidad.

– Revelar datos confidenciales de los informes de IQVIA a personas que no sean clientes sin la autorización de la Empresa.

– La reincidencia en falta grave, aunque sea de distinta naturaleza, dentro del mismo trimestre, siempre que hayan sido objeto de sanción, y demás establecidas en el artículo 54 del texto refundido de la Ley del Estatuto de los Trabajadores.

– No cumplir con la política ética en los negocios en vigor en cada momento en la Empresa, copia de la cual está a disposición de las personas trabajadoras en la intranet de la misma.

– No cumplir con la política en materias de comunicaciones en vigor en cada momento en la Empresa, copia de la cual está a disposición de las personas trabajadoras en la intranet de la misma.

– Cualquier mala utilización de los medios materiales de la empresa.

– Cualquier incumplimiento de las normas de conducta en los negocios establecidas en la política interna de la empresa en vigor en cada momento, copia de la cual está a disposición de las personas trabajadoras en la intranet de la misma.

– La infracción de la normativa de tráfico, utilizando un vehículo asignado por la Compañía, si redunda en cualquier perjuicio para la misma.

2. Las sanciones que las empresas podrán aplicar, según la gravedad y circunstancias de las faltas cometidas, serán las siguientes:

A) Faltas leves:

Amonestación verbal.

Amonestación por escrito.

Suspensión de empleo y sueldo un día.

B) Faltas graves:

Suspensión de empleo y sueldo de uno a diez días.

Inhabilitación, por plazo no superior a un año, para el ascenso a la categoría superior.

C) Faltas muy graves:

Pérdida temporal o definitiva de la categoría profesional.

Suspensión de empleo y sueldo de once días a dos meses.

Inhabilitación durante dos años o definitivamente para pasar a otra categoría.

Despido.

Para la aplicación de las sanciones que anteceden se tendrán en cuenta el mayor o menor grado de responsabilidad del que cometa la falta, grupo profesional del mismo y repercusión del hecho en las demás personas trabajadoras y en la empresa.

3. La facultad de imponer las sanciones corresponde a la Dirección de la empresa, que pondrá en conocimiento de los representantes legales de las personas trabajadoras las que se refieran a faltas graves o muy graves.

Será necesaria la instrucción de expediente en la imposición de sanciones a las personas trabajadoras que ostentan cargos electivos sindicales, y en aquellos casos establecidos en la legislación en vigor o lo decida la empresa. La formación de expediente se ajustará a las siguientes normas:

a) Se iniciará con una orden escrita del jefe de la empresa, con la designación del Instructor y del secretario.

Comenzarán las actuaciones tomando declaración al autor de la falta y a los testigos, admitiendo cuantas pruebas aporten.

En dicho escrito se hará constar el tiempo de que dispone la persona trabajadora a efectos de formular el correspondiente escrito de alegaciones o pliego de descargos en su defensa y que no podrá ser superior a 2 días hábiles.

En los casos de falta muy grave, si el instructor lo juzga pertinente, propondrá a la Dirección de la empresa la suspensión de empleo y sueldo del inculpado por el tiempo que dure la incoación del expediente, previa audiencia de los correspondientes representantes legales de las personas trabajadoras.

b) La tramitación del expediente, si no es preciso aportar pruebas de cualquier clase que sean de lugares distintos a la localidad que se incoe, se terminará en un plazo no superior a veinte días. En caso contrario, se efectuará con la máxima diligencia, una vez incorporadas las pruebas al expediente.

c) La resolución recaída se comunicará por escrito, expresando las causas que la motivaron, debiendo firmar el duplicado el interesado. Caso de que se negase a firmar, se le hará la notificación ante testigos.

4. Las empresas anotarán en los expedientes personales de las personas trabajadoras las sanciones por faltas graves o muy graves que se les impongan, anotando también las reincidencias en las faltas leves. La prescripción de las faltas se producirá según lo establecido en el artículo 60.2 del texto refundido de la Ley del Estatuto de los Trabajadores.

Artículo 24. Complemento de antigüedad.

1. Para la determinación de estos aumentos se estará a lo establecido en el artículo 25 del Estatuto de los Trabajadores.

2. Las personas trabajadoras que gocen en la actualidad de unos porcentajes superiores a los fijados en el referido artículo, mantendrán tales porcentajes como un derecho adquirido hasta que alcancen, en el tramo temporal siguiente, el incremento máximo legal que les corresponda.

3. La escala de aumentos por antigüedad queda fijada en la forma siguiente:

3 años: 10 %.

6 años: 20 %.

9 años: 25 %.

18 años: %.

21 años: 45 %.

24 años: 55 %.

27 años: 60 %.

4. Estos aumentos se aplicarán sobre el salario base y el plus convenio y se devengarán desde el 1.º de Enero del año en que se cumpla el tramo correspondiente.

El importe correspondiente a este aumento será compensado y absorbido por la mejora voluntaria, y si esta no existiera o fuera insuficiente será compensado y absorbido por el complemento personal.

Artículo 25. Prestaciones por enfermedad y accidente de trabajo.

1. Se establece que la empresa complementara las prestaciones de incapacidad temporal derivada enfermedad común, accidente no laboral y accidentes de trabajo, hasta el 100 por 100 del salario fijo durante un plazo máximo de doce meses, a partir de la baja médica.

2. Las personas trabajadoras están obligadas, salvo imposibilidad manifiesta y justificada, a cursar la baja de la Seguridad Social dentro de las cuarenta y ocho horas. Habrán de prestarse también a ser reconocidos por el médico que designe la empresa, al objeto de que este informe sobre la imposibilidad de prestar servicio. La negativa de la persona trabajadora a ser reconocido por el médico que designe la empresa supondrá la presunción de que la enfermedad es simulada, y por tanto el cese en el abono del complemento de IT por parte de la Empresa. En caso de discrepancia entre el médico de la empresa y el empleado, se someterá la cuestión a la Inspección Médica de la Seguridad Social, cuyo dictamen será decisivo.

Artículo 26. Tablas salariales e incrementos.

1. Tablas salariales.

Las tablas salariales para los años 2025 y 2026 en cómputo anual, por áreas y grupos serán las establecidos en el anexo I-Tabla Salarial años 2025 y 2026, de este convenio. La fecha de aplicación de dichas tablas será el siguiente.

– Tabla salarial 2025: De 1 de abril de 2025 a 31 de diciembre de 2025.

– Tabla salarial 2026: De 1 de enero de 2026 a 31 de diciembre de 2026.

2. Compensación y absorción.

– Tabla salarial 2025: El incremento salarial correspondiente a la aplicación de esta tabla será compensable y absorbible con las mejoras salariales ya vengan recibiendo las personas trabajadoras en concepto de mejora voluntaria.

– Tabla salarial 2026: El incremento salarial correspondiente a la aplicación de esta tabla será compensable y absorbible únicamente con las cantidades abonadas por la empresa en concepto de «A cuenta convenio 2026».

3. Incremento salarial 2025. Se establece un incremento salarial del 1 % sobre las tablas salariales de 2025 con efecto del 1 de abril de 2025. Este incremento se integrará en la mejora voluntaria.

4. En los casos de posible inaplicación salarial del convenio, previstos en el apartado 3 del artículo 82 del texto refundido de la Ley del Estatuto de los Trabajadores, intervendrá el Comité Paritario regulado en el artículo 6.

Artículo 27. Distribución del salario anual y pagas extraordinarias.

1. Los importes anuales recogidos en las tablas salariales vigentes habrán de distribuirse en doce mensualidades naturales, más una paga extraordinaria en el mes de junio y otra en Navidad, de acuerdo con lo establecido en el presente artículo.

2. Las pagas extraordinarias de junio y Navidad deberán hacerse efectivas entre los días 15 y 25, ambos inclusive, de los respectivos meses y en proporción al tiempo trabajado en el primer semestre natural del año (para la de Junio) y en el segundo semestre natural del año (para la correspondiente a Navidad).

Artículo 28. Horas extraordinarias.

1. Las partes firmantes del presente convenio acuerdan la conveniencia de reducir al mínimo indispensable la realización de las horas extraordinarias ajustándose en esta materia los siguientes criterios:

a) Horas extraordinarias habituales: Supresión.

b) Horas extraordinarias que vengan exigidas por la necesidad de reparar siniestros y otros daños extraordinarios y urgentes, así como en el caso de riesgo de pérdida de materias primas: Realización.

c) Horas extraordinarias necesarias para pedidos o períodos punta de producción, ausencias imprevistas, cambios de turno y otras circunstancias de carácter estructural derivadas de la naturaleza de la actividad de que se trate: Mantenimiento, siempre que no quepa la utilización de las distintas modalidades de contratación temporal o parcial previstas en la ley.

d) La Dirección de la empresa informará periódicamente al Comité de empresa o los Delegados de Personal sobre el número de horas extraordinarias realizadas, especificando las causas y, en su caso, la distribución por secciones o departamentos. Asimismo, en función de esta información y de los criterios anteriormente señalados, la empresa y los representantes legales de las personas trabajadoras determinarán el carácter y naturaleza de las horas extraordinarias.

2. Por lo que se refiere a los recargos por horas extraordinarias, así como a la limitación del número de ellas, habrá de estarse, en todo caso, además de a lo pactado en los dos apartados anteriores, a lo previsto en la legislación general vigente en cada momento.

3. Salvo pacto individual en contrario, las horas extraordinarias se compensarán por tiempos equivalentes de descanso incrementados, al menos con el 75 por 100. Previo acuerdo entre empresa y trabajador, la compensación con tiempo de descanso se hará acumulando horas hasta completar, al menos, el tiempo equivalente a una jornada laboral, que se disfrutará dentro del mismo año natural en que se hayan realizado las horas extraordinarias o, como máximo, en la primera semana del mes de enero siguiente.

Artículo 29. Dietas y desplazamientos.

1. Cuando las personas trabajadoras tengan que desplazarse en comisión de trabajo fuera del lugar de residencia, se abonarán los gastos que justifique debidamente y merezcan la aprobación de la Dirección de la Empresa.

2. Cuando se utilice como medio de transporte el automóvil propio, se abonarán 0,45 euros por km. recorrido.

3. La movilidad geográfica de las personas trabajadoras tendrá las limitaciones y se regirá por lo que establecen las normas contenidas en el texto refundido de la Ley del Estatuto de los Trabajadores.

4. El trabajo que presten las personas trabajadoras españoles contratados en España al servicio de empresas españolas en el extranjero se regulará por el contrato celebrado al efecto con sumisión estricta a la legislación española y al presente convenio. En consecuencia, dichas personas trabajadoras tendrán, como mínimo, los derechos económicos que les corresponderían caso de trabajar en territorio español. El trabajador y el empresario pueden someter sus litigios a la jurisdicción laboral española.

Artículo 30. Dimisión del trabajador.

1. En caso de dimisión de la persona trabajadora de su puesto de trabajo en la empresa, habrá de avisar por escrito a la Dirección de la misma, con un mínimo de 15 días laborables de antelación, computados estos según el calendario laboral del Centro de Trabajo donde preste sus servicios el dimisionario.

2. En caso de incumplimiento de los referidos plazos de preaviso, el interesado compensará a la empresa con un día de salario real con inclusión de las pagas extraordinarias, por cada día de preaviso incumplido, en resarcimiento de los daños y perjuicios que tal omisión de plazo ocasione a la empresa.

3. Comunicada la intención de causar baja voluntaria de un trabajador, la empresa podrá exigir (siempre y cuando por razones de carga de trabajo y de traspaso de asuntos no resulte inconveniente para el negocio), que el trabajador disfrute las vacaciones que tenga pendientes durante el citado periodo de preaviso.

4. Lo establecido en el párrafo precedente se entiende sin perjuicio, en su caso, de la indemnización prevista en los supuestos que contempla el artículo 21 del texto refundido de la Ley del Estatuto de los Trabajadores.

Artículo 31. Jubilación obligatoria.

1. Con amparo en las recientes reformas legislativas, las partes firmantes del presente convenio, conscientes de que es necesario acometer una política de empleo encaminada al reparto o distribución del trabajo (limitándolo en los casos de aquellas personas trabajadoras que ya han tenido una larga vida activa, en favor de otras personas trabajadoras que no han disfrutado de tal situación), establecen por la presente la jubilación obligatoria como causa de extinción de los contratos de trabajo de las personas trabajadoras de la empresa.

2. La jubilación obligatoria resultará de aplicación siempre y cuando se cumplan los siguientes requisitos: (i) que el trabajador afectado haya alcanzado una edad igual o superior a 68 años, si bien este límite de edad de 68 años quedara reducido a la edad ordinaria de jubilación fijada por la normativa de Seguridad Social cuando la tasa de ocupación de las mujeres trabajadoras por cuenta ajena afiliadas a la Seguridad Social en alguna de las actividades económicas correspondientes al ámbito funcional del convenio sea inferior al 20 por ciento de las personas ocupadas en las mismas y, además, se cumplan los requisitos que establece el apartado 2 de la disposición adicional décima del Estatuto de los Trabajadores; (ii) que el trabajador afectado cumpla con los requisitos exigidos por la normativa de Seguridad Social para tener derecho al 100 % de la pensión ordinaria de jubilación en su modalidad contributiva (iii) que esta medida se vincule, como objetivo de política de empleo, al relevo generacional, a través de la contratación indefinida y a tiempo completo de, al menos, un nuevo trabajador o trabajadora.

3. En el supuesto de que, cumplida la edad prevista legalmente en el requisito (i) anterior, alguna persona trabajadora no reuniera los requisitos para cumplir el punto (ii) anterior, la jubilación forzosa no se producirá hasta el efectivo cumplimiento de los mismos, momento en el que se procederá a la extinción del contrato del trabajador por jubilación obligatoria.

Artículo 32. Excedencias.

Para la concesión de excedencias de cualquier tipo se estará a lo dispuesto en el artículo 46 del Estatuto de los Trabajadores.

Artículo 33. Derechos de reunión y de libre sindicación.

1. La empresa, dentro siempre de las formas establecidas por la legislación vigente en cada momento, facilitará a las personas trabajadoras el ejercicio del derecho de reunión en sus locales, si las condiciones de los mismos lo permiten, fuera de las horas de trabajo y sin perturbar la actividad normal de la empresa.

2. La empresa respetará el derecho de todas las personas trabajadoras a sindicarse libremente y no podrá sujetar el empleo de un trabajador a la condición de que no se afilie o renuncie a su afiliación sindical, y tampoco despedir a un trabajador o perjudicarle de cualquier otra forma, a causa de su afiliación o actividad sindical.

Artículo 34. Derechos y obligaciones de los sindicatos de las personas trabajadoras.

1. En esta materia, las partes se someten expresamente a las normas contenidas en la Ley Orgánica de Libertad Sindical.

2. A requerimiento de las personas trabajadoras afiliadas a los sindicatos, la empresa descontará en la nómina mensual de los mismos el importe de la cuota sindical correspondiente. La persona trabajadora interesada en la realización de tal operación remitirá a la Dirección de la empresa un escrito en el que se expresará con claridad la orden de descuento, la cuantía de la cuota, así como el número de la cuenta corriente o libreta de ahorro de la entidad financiera a la que debe ser transferida la correspondiente cantidad. Las empresas efectuarán las antedichas detracciones, salvo indicación en contrario, durante períodos de un año. La Dirección de la empresa entregará copia de la transferencia a la representación sindical en la empresa.

Artículo 35. Comités de empresa o de centro de trabajo.

Además de las competencias que se establecen en el artículo 64 del texto refundido de la Ley del Estatuto de los Trabajadores, y siempre con la observancia de sigilo profesional previsto en el artículo 65 del mismo, los Comités de empresa tendrán las siguientes:

a) Ser informados trimestralmente sobre la evolución de los negocios de la empresa.

b) Anualmente tener a su disposición, el Balance, la Cuenta de Resultados y la Memoria de la entidad.

c) Con carácter previo a su ejecución por el empresario, ser informado de los cierres totales o parciales de la empresa o centro de trabajo.

d) Ser informado del movimiento de ingresos y ceses, así como de los ascensos.

e) Ejercer una labor de vigilancia sobre la calidad de la docencia y la efectividad de esta en los centros de formación y capacitación que, en su caso, tuviere la empresa.

f) Colaborar con la Dirección de la empresa para conseguir el cumplimiento de cuantas medidas procuren el mantenimiento y el incremento de la productividad de la empresa.

g) En los procesos de selección de personal para la propia empresa, velará no sólo por el cumplimiento de la normativa vigente o pactada, sino también por la observancia de los principios de no discriminación, igualdad de sexo y fomento de una política racional de empleo.

Artículo 36. Garantías de los representantes de las personas trabajadoras.

Los miembros del Comité de empresa y los Delegados de Personal tendrán las garantías que se establecen en el artículo 68 del texto refundido de la Ley del Estatuto de los Trabajadores y las que se determinen a continuación:

a) No se computará dentro del máximo legal de horas mensuales disponibles para el ejercicio de sus funciones de representación, el exceso que sobre el mismo se produzca con motivo de la designación de Delegados de Personal, miembros del Comité de empresa como ponentes de Comisiones Negociadoras de convenios colectivos en los que sean afectados, y por lo que se refiere a la celebración de sesiones oficiales a través de las cuales transcurran tales negociaciones y cuando la empresa en cuestión se vea afectada por el ámbito de negociación referido.

b) Sin rebasar el máximo legal, podrán ser consumidas las horas retribuidas de que disponen los miembros del Comité de empresa o Delegados de Personal, a fin de prever la asistencia de los mismos a cursos de formación organizados por sus sindicatos, instituciones de formación u otras entidades.

Artículo 37. Prácticas antisindicales.

En cuanto a los supuestos de prácticas que, a juicio de alguna de las partes, quepa calificar de antisindicales, se estará a lo dispuesto en las leyes.

Artículo 38. Delegados de Prevención.

Conforme al tenor literal de los apartados 2 y 4 del vigente artículo 35 de la Ley 31/1995 de Prevención de Riesgos Laborales «2. Los Delegados de Prevención serán designados por y entre los representantes del personal, en el ámbito de los órganos de representación previstos en las normas a que se refiere el artículo anterior, con arreglo a la siguiente escala:

De 50 a 100 personas trabajadoras: 2 Delegados de Prevención.

De 101 a 500 personas trabajadoras: 3 Delegados de Prevención.

Artículo 39. Armonización de la vida laboral y familiar.

1. En los supuestos de nacimiento, adopción, guarda con fines de adopción o acogimiento, de acuerdo con el artículo 45.1.d), las personas trabajadoras tendrán derecho a una hora de ausencia del trabajo, que podrán dividir en dos fracciones, para el cuidado del lactante hasta que este cumpla nueve meses. La duración del permiso se incrementará proporcionalmente en los casos de nacimiento, adopción, guarda con fines de adopción o acogimiento múltiples.

Quien ejerza este derecho, por su voluntad, podrá sustituirlo por una reducción de su jornada en media hora con la misma finalidad o alternativamente acumularlo en jornadas completas hasta un máximo de veinte días laborables. La reducción de jornada contemplada en este apartado constituye un derecho individual de las personas trabajadoras sin que pueda transferirse su ejercicio al otro progenitor, adoptante, guardador o acogedor. No obstante, si dos personas trabajadoras de la misma empresa ejercen este derecho por el mismo sujeto causante, la dirección empresarial podrá limitar su ejercicio simultáneo por razones fundadas y objetivas de funcionamiento de la empresa, debidamente motivadas por escrito, debiendo en tal caso la empresa ofrecer un plan alternativo que asegure el disfrute de ambas personas trabajadoras y que posibilite el ejercicio de los derechos de conciliación». Cuando ambos progenitores, adoptantes, guardadores o acogedores ejerzan este derecho con la misma duración y régimen, el periodo de disfrute podrá extenderse hasta que el lactante cumpla doce meses, con reducción proporcional del salario a partir del cumplimiento de los nueve meses.

Conforme al tenor literal del primer párrafo del vigente artículo 37.7 del Estatuto de los Trabajadores «La concreción horaria y la determinación de los permisos y reducciones de jornada, previstos en los apartados 4, 5 y 6, corresponderán a la persona trabajadora dentro de su jornada ordinaria. No obstante, los convenios colectivos podrán establecer criterios para la concreción horaria de la reducción de jornada a que se refiere el apartado 6, en atención a los derechos de conciliación de la vida personal, familiar y laboral de la persona trabajadora y las necesidades productivas y organizativas de las empresas. La persona trabajadora, salvo fuerza mayor, deberá preavisar al empresario con una antelación de quince días o la que se determine en el convenio colectivo aplicable, precisando la fecha en que iniciará y finalizará el permiso de cuidado del lactante o la reducción de jornada. Las discrepancias surgidas entre empresario y trabajador sobre la concreción horaria y la determinación de los periodos de disfrute previstos en los apartados 4, 5 y 6 serán resueltas por la jurisdicción social a través del procedimiento establecido en el artículo 139 de la Ley 36/2011, de 10 de octubre, Reguladora de la Jurisdicción Social.»

Conforme al tenor literal del apartado 8 del vigente artículo 37 del Estatuto de los Trabajadores Las personas trabajadoras que tengan la consideración de víctimas de violencia de género, de violencia sexual o de víctimas del terrorismo tendrán derecho, para hacer efectiva su protección o su derecho a la asistencia social integral, a la reducción de la jornada de trabajo con disminución proporcional del salario o a la reordenación del tiempo de trabajo, a través de la adaptación del horario, de la aplicación del horario flexible o de otras formas de ordenación del tiempo de trabajo que se utilicen en la empresa. También tendrán derecho a realizar su trabajo total o parcialmente a distancia o a dejar de hacerlo si este fuera el sistema establecido, siempre en ambos casos que esta modalidad de prestación de servicios sea compatible con el puesto y funciones desarrolladas por la persona.

Estos derechos se podrán ejercitar en los términos que para estos supuestos concretos se establezcan en los convenios colectivos o en los acuerdos entre la empresa y los representantes legales de las personas trabajadoras, o conforme al acuerdo entre la empresa y las personas trabajadoras afectadas. En su defecto, la concreción de estos derechos corresponderá a estas, siendo de aplicación las reglas establecidas en el apartado anterior, incluidas las relativas a la resolución de discrepancias.

Conforme al tenor literal del apartado 5 del vigente artículo 37 del Estatuto de los Trabajadores «Las personas trabajadoras tendrán derecho a ausentarse del trabajo durante una hora en el caso de nacimiento prematuro de hijo o hija, o que, por cualquier causa, deban permanecer hospitalizados a continuación del parto. Asimismo, tendrán derecho a reducir su jornada de trabajo hasta un máximo de dos horas, con la disminución proporcional del salario. Para el disfrute de este permiso se estará a lo previsto en el apartado 7.».

Conforme al tenor literal del apartado 4 del vigente artículo 40 del Estatuto de los Trabajadores las personas trabajadoras que tengan la consideración de víctimas de violencia de género, de víctimas de violencia sexual o de víctimas del terrorismo que se vean obligadas a abandonar el puesto de trabajo en la localidad donde venían prestando sus servicios, para hacer efectiva su protección o su derecho a la asistencia social integral, tendrán derecho preferente a ocupar otro puesto de trabajo, del mismo grupo profesional o categoría equivalente, que la empresa tenga vacante en cualquier otro de sus centros de trabajo.

En tales supuestos, la empresa estará obligada a comunicar a las personas trabajadoras las vacantes existentes en dicho momento o las que se pudieran producir en el futuro.

El traslado o el cambio de centro de trabajo tendrá una duración inicial de entre seis y doce meses, durante los cuales la empresa tendrá la obligación de reservar el puesto de trabajo que anteriormente ocupaban las personas trabajadoras.

Terminado este periodo, las personas trabajadoras podrán optar entre el regreso a su puesto de trabajo anterior o la continuidad en el nuevo, decayendo en este caso la obligación de reserva, o la extinción de su contrato, percibiendo una indemnización de veinte días de salario por año de servicio, prorrateándose por meses los periodos de tiempo inferiores a un año y con un máximo de doce mensualidades».

2. Quien por razones de guarda legal tenga a su cuidado directo algún menor de doce años o una persona con discapacidad que no desempeñe una actividad retribuida tendrá derecho a una reducción de la jornada de trabajo diaria, con la disminución proporcional del salario entre, al menos, un octavo y un máximo de la mitad de la duración de aquella.

Tendrá el mismo derecho quien precise encargarse del cuidado directo del cónyuge o pareja de hecho, o un familiar hasta el segundo grado de consanguinidad y afinidad, incluido el familiar consanguíneo de la pareja de hecho, que por razones de edad, accidente o enfermedad no pueda valerse por sí mismo, y que no desempeñe actividad retribuida.

Las reducciones de jornada contempladas en este apartado constituyen un derecho individual de los trabajadores, hombres o mujeres. No obstante, si dos o más trabajadores de la misma empresa generasen este derecho por el mismo sujeto causante, el empresario podrá limitar su ejercicio simultáneo por razones fundadas y objetivas de funcionamiento de la empresa, debidamente motivadas por escrito, debiendo en tal caso la empresa ofrecer un plan alternativo que asegure el disfrute de ambas personas trabajadoras y que posibilite el ejercicio de los derechos de conciliación.

En el ejercicio de este derecho se tendrá en cuenta el fomento de la corresponsabilidad entre mujeres y hombres y, asimismo, evitar la perpetuación de roles y estereotipos de género.

3. La empresa realizará esfuerzos tendentes a lograr la igualdad de oportunidades en todas sus políticas, en particular, la igualdad de género, adoptando medidas dirigidas a evitar cualquier tipo de discriminación laboral entre hombres y mujeres, todo ello a través de un plan de igualdad.

La empresa respetará la igualdad de trato y de oportunidades en el ámbito laboral y, con esta finalidad, deberán adoptar medidas dirigidas a evitar cualquier tipo de discriminación laboral entre mujeres y hombres, medidas que deberán negociar, y en su caso acordar, con los representantes legales de las personas trabajadoras en la forma que se determine en la legislación laboral.

4. Las personas trabajadoras con hijos o hijas menores de 12 años tendrán derecho a solicitar las adaptaciones de la duración y distribución de la jornada de trabajo, en la ordenación del tiempo de trabajo y en la forma de prestación, incluida la prestación de su trabajo a distancia, para hacer efectivo su derecho a la conciliación de la vida familiar y laboral. Dichas adaptaciones deberán ser razonables y proporcionadas en relación con las necesidades de la persona trabajadora y con las necesidades organizativas o productivas de la empresa.

Asimismo, tendrán ese derecho aquellas que tengan necesidades de cuidado respecto de los hijos e hijas mayores de doce años, el cónyuge o pareja de hecho, familiares por consanguinidad hasta el segundo grado de la persona trabajadora, así como de otras personas dependientes cuando, en este último caso, convivan en el mismo domicilio, y que por razones de edad, accidente o enfermedad no puedan valerse por sí mismos, debiendo justificar las circunstancias en las que fundamenta su petición.

Una vez realizada la solicitud por parte de la persona trabajadora, se abrirá un proceso de valoración que se desarrollará con la máxima celeridad y, en todo caso, durante un periodo máximo de quince días. Finalizado este proceso, la empresa comunicará por escrito la aceptación de la petición, o en caso contrario, planteará una propuesta alternativa que posibilite las necesidades de conciliación de la persona trabajadora o bien manifestará la negativa a su ejercicio. Cuando se plantee una propuesta alternativa o se deniegue la petición, se motivarán las razones objetivas en las que se sustenta la decisión.

La duración máxima de la adaptación de jornada será de 1 año, si bien podrá ser prorrogada por igual plazo previa solicitud de la persona trabajadora y tras aceptación de la petición de prórroga por parte de la empresa.

La persona trabajadora tendrá derecho a regresar a la situación anterior a la adaptación una vez concluido el período acordado o previsto o cuando decaigan las causas que motivaron la solicitud.

En el resto de los supuestos, de concurrir un cambio de circunstancias que así lo justifique, la empresa sólo podrá denegar el regreso solicitado cuando existan razones objetivas motivadas para ello.

Artículo 40. Seguro de vida.

Se acuerda suscribir una póliza de seguro de vida, por un importe mínimo de 48.080,97 euros para todos los empleados, una vez que superen el periodo de prueba, que se firmará con la compañía que ofrezca los servicios y coberturas más ventajosas para el colectivo, dicha póliza será abonada por la empresa.

Artículo 41. Ayuda para la comida.

Se establece una ayuda para la comida en tickets restaurante por valor de 9 euros/día, para todas las personas trabajadoras que realicen una jornada partida. Estos tickets se entregarán solamente los días que efectivamente se realice la jornada mencionada. En consecuencia, quedan excluidos; Las vacaciones, enfermedad, viajes, permisos, días en que se trabaje en jornada intensiva, etc.

Artículo 42. Seguro médico.

Se acuerda suscribir una póliza de asistencia sanitaria colectiva, que se firmará con la compañía que ofrezca los servicios y coberturas más ventajosas para el colectivo, dicha póliza será abonada por la empresa. A este beneficio tendrán acceso todos los empleados una vez que superen el periodo de prueba.

Artículo 43. Plan de pensiones.

Se acuerda suscribir un Plan de Pensiones, que se firmara con la compañía que ofrezca los servicios más ventajosos para el colectivo.

Artículo 44. Ayuda al transporte.

Se acuerda abonar una compensación de los gastos de desplazamiento. Este pago será para todas las categorías, con independencia de las distancias que puedan existir entre el centro de trabajo y el domicilio de la persona trabajadora. Dicho plus tendrá la cuantía de 33.468,75 euros para el año 2025, y de 44.625 euros para el año 2026 a repartir entre las personas trabajadoras que:

– No dispongan de coche de compañía.

– No dispongan de plaza de garaje asignada.

– Tengan acuerdo de teletrabajo «Office Based» o «Hibridos».

Año 2025:

Un pago único en enero 2026 correspondiente a los 9 meses (abril – diciembre). Se determinará teniendo en cuenta el tiempo de servicios prestados entre el 1 de abril de 2025 y el 31 de diciembre de 2025 siendo elegibles para recibir esta ayuda las personas trabajadoras en la compañía a fecha 31 de diciembre de 2025.

Año 2026:

El pago de la ayuda se realizará en dos pagos por importe del 50 % de la cuantía total, el primero de ellos en el mes de julio de 2026 y el segundo en enero de 2027 conforme a las siguientes reglas:

– Pago julio 2026 (50 % de la ayuda total): Se determinará teniendo en cuenta el tiempo de servicios prestados entre el 1 de enero de 2026 y el 30 de junio de 2026 siendo elegibles para recibir esta ayuda las personas trabajadoras en la compañía a fecha 30 de junio de 2026.

– Pago enero 2027 (50 % de la ayuda total): Se determinará teniendo en cuenta el tiempo de servicios prestados entre el 1 de julio de 2026 y el 31 de diciembre de 2026 siendo elegibles para recibir esta ayuda las personas trabajadoras en la compañía a fecha 31 de diciembre de 2026.

Artículo 45. Derecho supletorio y prelación de normas.

1. En todas aquellas materias no reguladas en el presente convenio se estará a lo dispuesto en las disposiciones de carácter general que sean de aplicación.

2. Los pactos contenidos en el presente convenio, sobre las materias en él reguladas, serán de preferente aplicación sobre cualesquiera otras disposiciones convencionales sectoriales en relación a las materias establecidas en el artículo 84.2 del Estatuto de los Trabajadores. En lo demás los pactos acordados respetarán la prioridad aplicativa de la ley y del convenio sectorial de aplicación en cada momento.

Artículo 46. Medidas para la igualdad y no discriminación de las personas LGTBI.

El presente convenio colectivo contempla diversas medidas transversales para hacer efectivo el principio de acción positiva y no discriminación de las personas LGTBI con la finalidad de contribuir a crear un contexto favorable a la diversidad y a avanzar en la erradicación de la discriminación de las personas LGTBI, con referencia expresa no sólo a la orientación e identidad sexual sino también a la expresión de género o características sexuales y que resultan aplicables con independencia del número de personas trabajadoras de las empresas.

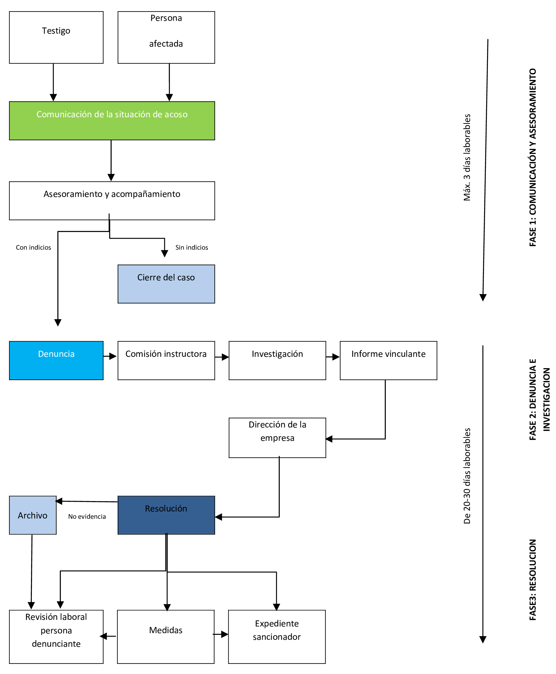
Artículo 47. Protocolo de prevención y tratamiento de situaciones de acoso sexual y por razón de sexo, acoso y violencia contra las personas LGTBI y actos discriminatorios.

Las partes suscriben un Protocolo de prevención y tratamiento de situaciones de acoso sexual y por razón de sexo, acoso y violencia contra las personas LGTBI y actos discriminatorios con el compromiso explícito y firme de no tolerar en el seno de la empresa ningún tipo de práctica discriminatoria considerada como acoso por razón de orientación sexual, identidad de género y/o expresión de género, y queda prohibida expresamente cualquier conducta de esta naturaleza en el anexo II-Protocolo de actuación frente al acoso y la violencia contra las personas LGTBI.

Disposición adicional primera. Adhesión al A.S.E.C.

Las partes firmantes del presente convenio pactan y acuerdan su adhesión al VI Acuerdo sobre Solución Autónoma de Conflictos Laborales, publicado en el BOE de 23 de diciembre de 2020., y a los que pudieran sustituirle durante la vigencia de este convenio, que surtirán plenos efectos en los ámbitos de obligar del presente convenio colectivo.

Disposición adicional segunda.

Cuando concurran causas económicas, técnicas, organizativas o de producción, por acuerdo entre los representantes de las personas trabajadoras y la empresa se podrá proceder, previo desarrollo de un periodo de consultas en los términos previstos en el artículo 41.4 del Estatuto de los Trabajadores, a inaplicar en la empresa las condiciones previstas en este convenio colectivo. Las causas que podrían justificar la no aplicación de las previsiones contenidas en este convenio, así como el procedimiento que en este sentido deberá llevarse a cabo, se ajustarán en todo caso a la previsión contenida en el artículo 82.3 del Estatuto de los Trabajadores.

Disposición final primera. Eficacia y concurrencia. Adhesión.

El presente convenio colectivo de la empresa IQVIA Information, SA obliga, por todo el tiempo de su vigencia a la empresa y a la totalidad de las personas trabajadoras comprendidos dentro de su ámbito de aplicación, según determina el artículo 82.3 del texto refundido de la Ley del Estatuto de los Trabajadores, y no podrá ser afectado en tanto esté en vigor por lo dispuesto en convenio de ámbito distinto, salvo pacto expreso en él contenido, de acuerdo también con lo previsto en el primer párrafo del artículo 84 del ya citado texto refundido, y el artículo 37.1 de la Constitución, que garantiza su fuerza vinculante.

Disposición final segunda. Pacto Derogatorio.

El presente convenio Colectivo, dentro de su ámbito, sustituye a partir de la fecha de su entrada en vigor, al convenio colectivo empresa firmado en el año 2024.

Asimismo, el presente convenio –a partir de la fecha de entrada en vigor– sustituye y anula cualquier pacto colectivo (a nivel de empresa) que entre en contradicción con lo acordado y establecido en el mismo.

Disposición final tercera.

En el texto del presente convenio se ha utilizado el masculino como genérico para englobar a las personas trabajadoras sin que esto suponga ignorancia de las diferencias de género existentes.

ANEXO I
Tabla Salarial años 2025 y 2026
  2025 (01/04/2025 a 31/12/2025) 2026 (01/01/2026 a 31/12/2026)
Salario base Plus convenio Total 2025 Salario base Plus convenio Total 2026
Área 1. A 19.414,89 2.485,37 21.900,26 19.997,34 2.559,93 22.557,27
B 18.015,39 2.018,91 20.034,30 18.555,85 2.079,48 20.635,33
C 14.887,76 2.248,24 17.136,00 15.334,39 2.315,69 17.650,08
D 14.408,91 2.487,09 16.896,00 14.841,18 2.561,70 17.402,88
E 13.649,59 3.006,41 16.656,00 14.059,08 3.096,60 17.155,68
Área 2. A 19.587,84 2.658,32 22.246,16 20.175,48 2.738,07 22.913,55
B 18.187,10 2.190,62 20.377,72 18.732,71 2.256,34 20.989,05
C 14.890,95 2.455,92 17.346,87 15.337,68 2.529,60 17.867,28
D 14.290,64 2.605,36 16.896,00 14.719,36 2.683,52 17.402,88
E 13.604,62 3.051,38 16.656,00 14.012,76 3.142,92 17.155,68
Área 3. A 27.602,20 2.402,04 30.004,24 28.430,27 2.474,10 30.904,37
B 26.776,65 2.328,41 29.105,06 27.579,95 2.398,26 29.978,21
C 25.398,71 2.196,77 27.595,48 26.160,67 2.262,67 28.423,34
D 18.212,55 1.628,23 19.840,78 18.758,93 1.677,08 20.436,01
E 16.316,21 1.446,59 17.762,80 16.805,70 1.489,99 18.295,69
Área 4. A 27.656,57 2.461,14 30.117,71 28.486,27 2.534,97 31.021,24
B 26.958,95 2.995,44 29.954,39 27.767,72 3.085,30 30.853,02
C 25.314,45 2.812,71 28.127,16 26.073,88 2.897,09 28.970,97
D 18.075,68 2.008,42 20.084,10 18.617,95 2.068,67 20.686,62
E 16.111,79 1.759,46 17.871,25 16.595,14 1.812,24 18.407,38
Área 5. A 31.171,83 3.463,54 34.635,37 32.106,98 3.567,45 35.674,43
B 31.002,80 3.444,76 34.447,56 31.932,88 3.548,10 35.480,98
C 29.111,61 3.234,62 32.346,23 29.984,96 3.331,66 33.316,62
D 20.425,53 2.269,50 22.695,03 21.038,30 2.337,59 23.375,89
E 17.692,54 1.965,84 19.658,38 18.223,32 2.024,82 20.248,14
Área 6. A 19.414,89 2.485,37 21.900,26 19.997,34 2.559,93 22.557,27
B 18.015,39 2.018,91 20.034,30 18.555,85 2.079,48 20.635,33
C 14.887,76 2.248,24 17.136,00 15.334,39 2.315,69 17.650,08
D 14.408,91 2.487,09 16.896,00 14.841,18 2.561,70 17.402,88
E 13.649,59 3.006,41 16.656,00 14.059,08 3.096,60 17.155,68
ANEXO II
Protocolo de actuación frente al acoso y la violencia contra las personas LGTBI

Protocolo de actuación frente al acoso y la violencia contra las personas LGTBI

Contenido

Declaración de los principios.

Ámbito de aplicación.

Definiciones y ejemplos.

Formas de discriminación.

Principios y garantías.

Derechos y obligaciones.

Difusión del protocolo.

Procedimiento de actuación.

1. Resolución externa.

2. Vía interna.

Régimen disciplinario y sancionador.

Seguimiento y evaluación.

Indicadores de actuación.

Anexo I. Personas de referencia.

Anexo II. Modelo de denuncia.

Declaración de los principios

La dignidad de la persona, los derechos inviolables que le son inherentes, el libre desarrollo de la personalidad, la igualdad de trato y no discriminación y la integridad física y moral son derechos fundamentales de la persona, contemplados en la Constitución Española.

Por otra parte, el Estatuto de los trabajadores dispone de manera específica el derecho al respeto a la intimidad y a la consideración debida a la dignidad de toda persona trabajadora, comprendida la protección frente a ofensas verbales o físicas de naturaleza sexual, frente al acoso por razón de origen racial o étnico, religión o convicciones, discapacidad, edad u orientación sexual.

En el ámbito de la Unión Europea se ha establecido un marco legal para proteger a las trabajadoras y los trabajadores que son objeto de discriminación por razones de orientación sexual. Se han adoptado dos directivas de obligado cumplimiento para todos los Estados miembros: la Directiva marco para la igualdad de trato en el empleo (2007/78/CE), que incluye la orientación sexual entre los motivos de no discriminación y la Directiva relativa a la aplicación del principio de igualdad de oportunidades e igualdad de trato entre los hombres y mujeres en el empleo (2006/54/CE), que prohíbe la discriminación en el empleo.

En este sentido, tanto la Ley 4/2023, de 28 de febrero, para la igualdad real y efectiva de las personas trans y para la garantía de los derechos de las personas LGTBI, cuyo objeto es desarrollar y garantizar sus derechos erradicando las situaciones de discriminación para asegurar que en España se puedan vivir con plena libertad la orientación sexual, la identidad sexual, la expresión de género, las características sexuales y la diversidad familiar, como la norma que lo desarrolla, el Real Decreto 1026/2024, de 8 de octubre, por el que se desarrolla el conjunto planificado de las medidas para la igualdad y no discriminación de las personas LGTBI en las empresas trasladan a la normativa española, y especialmente al ordenamiento laboral, el derecho de igualdad reconocido por la Carta de los Derechos Fundamentales de la Unión Europea, la Convención Europea de Derechos Humanos o la Directiva 2000/78/CE del Consejo, de 27 de noviembre de 2000, relativa al establecimiento de un marco general para la igualdad de trato en el empleo y la ocupación.

Por todo ello, IQVIA Information, SA, así como la representación legal de la plantilla suscriben este protocolo con el compromiso explícito y firme de no tolerar en el seno de la empresa ningún tipo de práctica discriminatoria considerada como acoso por razón de orientación sexual, identidad de género y/o expresión de género, y queda prohibida expresamente cualquier conducta de esta naturaleza.

Con el fin de garantizar un entorno de trabajo respetuoso con los derechos mencionados de quienes integran esta organización, la empresa y la representación legal de la plantilla se comprometen a tratar con la máxima y debida diligencia cualquier situación de acoso que pudiera presentarse en el seno de la misma. En este caso, la empresa hará un uso pleno de sus poderes directivos y disciplinarios.

Debido a que se pueden dar casos de doble de acoso (lesbianas, las transexuales, las bisexuales), este protocolo está relacionado con el protocolo frente al acoso sexual y por razón de sexo, estos dos protocolos se complementan y la estructura de las comisiones que de ellos se derivan son iguales para no duplicarse en estos casos.

Ámbito de aplicación

1. Las disposiciones de este protocolo se aplican a las personas que trabajan en IQVIA Information, SA, independientemente del vínculo jurídico que los una a ésta y, por tanto, será de aplicación no sólo a la plantilla laboral sino también a cualquier otro personal que pudiera tener una relación asimilable, siempre que desarrollen su actividad dentro del ámbito organizativo de la empresa.

2. También debe ser de aplicación a los trabajadores y las trabajadoras de las empresas subcontratadas por IQVIA Information, SA, siempre que, en el marco de la cooperación entre empresas derivada del artículo 24 de la Ley 31/1995, de 8 de noviembre, de prevención de riesgos laborales, prestan sus servicios en esta y resulte implicado personal de la empresa.

3. Finalmente, también debe ser de aplicación a aquellas personas que no forman parte de IQVIA Information, SA pero que se relacionan con ella debido a su trabajo: clientes/as, proveedores/as y personas que solicitan un puesto de trabajo.

4. En caso de que resulte implicado personal ajeno a la empresa, se dará conocimiento del suceso a sus respectivas empresas, para que sean éstas las que tomen las medidas que crean oportunas.

El Protocolo permanecerá accesible en la sharepoint del departamento de Recursos Humanos.

Definiciones y ejemplos

Por ser un apartado extenso de la ley la que se refiere a definiciones, en este protocolo se acuerda hacer una referencia única a la definición de LGTBIfobia haciendo constar el resto de definiciones relacionados, en la Ley 4/2023 de 28 de febrero para la igualdad real y efectiva de las personas trans y para la garantía de las personas LGTBI.

Según la ley 4/2023 de 28 de febrero, LGTBIfobia es toda actitud, conducta o discurso de rechazo, repudio, prejuicio, discriminación o intolerancia hacia las personas LGTBI por el hecho de serlo, o ser percibidas como tales.

A título de ejemplo, se relacionan las siguientes conductas que no son excluyentes de otras:

– Conductas discriminatorias (directas o indirectas) o el trato desfavorable a alguien con motivo de su orientación sexual o expresión de género.

– Ridiculizar y despreciar las capacidades, habilidades y potencial intelectual de alguien por razón de su orientación sexual o expresión de género como por ejemplo la utilización de comentarios descalificativos basados en generalizaciones ofensivas a colectivos de diversidad sexual.

– Referirse a una mujer transexual/hombre transexual, utilizando para ello el lenguaje en género masculino o femenino respectivamente.

Formas de discriminación

De acuerdo con la Ley 4/2023, de 28 de febrero, para la igualdad real y efectiva de las personas trans y para la garantía de los derechos de las personas LGTBI, existen las siguientes formas de discriminación:

Discriminación directa:

– Situación en que se encuentra una persona o grupo en que se integra que sea, haya sido o pudiera ser tratada de manera menos favorable que otras en situación análoga o comparable por razón de orientación sexual e identidad sexual, expresión de género o características sexuales.

Discriminación indirecta:

– Se produce cuando una disposición, criterio o práctica aparentemente neutros ocasiona o puede ocasionar a una o varias personas una desventaja particular con respecto a otras por razón de orientación sexual, e identidad sexual, expresión de género o características sexuales.

Discriminación múltiple e interseccional:

Se produce discriminación múltiple cuando una persona es discriminada, de manera simultánea o consecutiva, por dos o más causas de las previstas en esta ley, y/o por otra causa o causas de discriminación previstas en la Ley 15/2022, de 12 de julio, integral para la igualdad de trato y la no discriminación.

Se produce discriminación interseccional cuando concurren o interactúan diversas causas comprendidas en el apartado anterior, generando una forma específica de discriminación.

Acoso discriminatorio:

– Cualquier conducta realizada por razón de alguna de las causas de discriminación previstas en esta ley, con el objetivo o la consecuencia de atentar contra la dignidad de una persona o grupo en que se integra y de crear un entorno intimidatorio, hostil, degradante, humillante u ofensivo.

Discriminación por asociación y discriminación por error:

– Existe discriminación por asociación cuando una persona o grupo en que se integra, debido a su relación con otra sobre la que concurra alguna de las causas de discriminación por razón de orientación e identidad sexual, expresión de género o características sexuales, es objeto de un trato discriminatorio.

– La discriminación por error es aquella que se funda en una apreciación incorrecta acerca de las características de la persona o personas discriminadas.

Principios y garantías

Tanto en el abordaje como en la resolución de los procesos se respetarán los siguientes principios rectores y garantías:

1 Agilidad, diligencia y rapidez.
La investigación y resolución de la conducta denunciada deben ser realizadas sin demoras indebidas, respetando los plazos que se determinen para cada parte del proceso y que constarán en el protocolo.
2 Protección.
Protección suficiente de la víctima ante posibles represalias, atendiendo al cuidado de su seguridad y salud, teniendo en cuenta las posibles consecuencias tanto físicas como psicológicas que se deriven de esta situación y considerando especialmente las circunstancias laborales que rodeen a la persona agredida.
3 Intimidad y dignidad.
Respeto y protección de la intimidad y dignidad a las personas afectadas ofreciendo un tratamiento justo a todas las implicadas.
4 Imparcialidad.
Contradicción a fin de garantizar una audiencia imparcial y un trato justo para todas las personas afectadas.
5 Confidencialidad.
Las personas que intervienen en el procedimiento tienen obligación de guardar una estricta confidencialidad y reserva, no transmitirán ni divulgarán información sobre el contenido de las denuncias presentadas, en proceso de investigación, o resueltas.
6 Restitución de las víctimas.
Si el acoso realizado se hubiera concretado en una modificación de las condiciones laborales de la víctima la empresa debe restituirla en sus condiciones anteriores, si así lo solicitara.
7 Prohibición de represalias.
Queda expresamente prohibido y será declarado nulo cualquier acto constitutivo de represalia, incluidas las amenazas de represalia y las tentativas de represalia contra las personas que presenten una comunicación de denuncia por los medios habilitados para ello, comparezcan como testigos o ayuden o participen en una investigación sobre acoso.

Derechos y obligaciones

IQVIA:

1. Garantizar el derecho de las personas trabajadoras en la relación laboral a no ser discriminadas por su orientación sexual, identidad sexual, expresión de género, sus características sexuales o diversidad familiar, a una adecuada política de seguridad e higiene, al respeto a su intimidad y a la consideración debida a su dignidad.

2. Promover un contexto y entorno laboral que evite el acoso.

3. Arbitrar procedimientos específicos para la prevención de acoso.

Personas trabajadoras:

1. Derechos: tienen derecho a un entorno de trabajo saludable y a no sufrir acoso.

2. Obligaciones: todas las personas tienen la obligación de tratar con respeto a las personas cuando se active una denuncia, así como cooperar en la investigación de un posible caso de acoso.

Representación legal de las personas trabajadoras:

1. Obligación de la representación legal de las personas trabajadoras de contribuir a prevenir el acoso.

2. Recomendación de negociar medidas de difusión y sensibilización entre la empresa y la representación legal de las personas trabajadoras.

Difusión del protocolo

La primera medida cautelar para prevenir el acoso razón de la orientación sexual, identidad sexual, expresión de género, características sexuales o diversidad familiar son las medidas de puesta en conocimiento de la creación y aplicación de este protocolo a la plantilla.

Este protocolo se pondrá a disposición de las personas trabajadoras a través de un plan de difusión, así como se proporcionará a las nuevas incorporaciones en el momento de su contratación:

1. Enviar un correo masivo a todas las personas trabajadoras informando del protocolo e introducir el protocolo en la documentación disponible en el sharepoint de Recursos Humanos.

2. Incorporar el protocolo en el manual de acogida.

Procedimiento de actuación

1. Resolución externa.

Esta hace referencia a la denuncia de forma externa a la empresa, como la vía administrativa: Inspección de trabajo y jurisdicción laboral o penal.

La actuación de la Inspección de Trabajo (vía administrativa) no sólo tiene el beneficio de la inmediatez y de la investigación de oficio, sino que los hechos constatados en esta actuación tienen presunción de certeza y pueden hacerse valer en una vía judicial laboral posterior. La vía judicial penal se debería usar desde el momento mismo en que una conducta pueda ser constitutiva de delito.

2. Vía interna.

La forma de denuncia por vía interna seguirá el siguiente proceso:

Fase 1: Comunicación y asesoramiento.

La comunicación puede realizarse mediante un formulario escrito (se adjunta), a través de correo electrónico que debe incluir nombre, apellidos y datos de contacto o conversación, pudiendo ser realizada por:

– La persona afectada.

– Cualquier persona o personas que adviertan una conducta de acoso. En este supuesto se debe incluir el conocimiento expreso e informado de la persona afectada para iniciar las actuaciones del protocolo.

La comunicación se debe realizar a las personas de referencia, cuyas funciones son:

1. Informar y asesorar a la persona afectada.

2. Acompañar a la persona afectada en todo el proceso.

3. Proponer la adopción de medidas cautelares y/o preventivas.

El personal de referencia es el responsable de la gestión y custodia de la documentación, si la hay, en la fase de comunicación y asesoramiento, garantizando la confidencialidad del conjunto de documentos e información que se generan en esta fase.

Si la persona afectada decide no continuar con las actuaciones, se le ha de devolver toda la documentación que haya aportado. En caso de que decida continuar con las actuaciones de denuncia, la documentación se debe adjuntar al expediente de investigación que se genere.

Los resultados de esta fase de comunicación pueden ser tres:

1. La persona afectada decide presentar denuncia.

2. La persona afectada decide no presentar denuncia, y la persona de referencia, a partir de la información recibida, considere que hay alguna evidencia de la existencia de una situación de acoso. En este caso, lo pondrá en conocimiento de la empresa, respetando el derecho a la confidencialidad, con el fin de que la empresa adopte medidas preventivas, de sensibilización y/o formación, o las actuaciones que considere necesarias para afrontar los indicios percibidos.

3. La persona afectada decide no presentar denuncia y la persona de referencia, a partir de la información recibida, considere que no hay evidencias de la existencia de una situación de acoso; cerrando el caso.

En este punto es imprescindible contar con el asesoramiento de una persona experta, para determinar que no hay evidencias preliminares de acoso sexual o por razón de sexo, con el objetivo de garantizar la imparcialidad y la salud laboral de la persona trabajadora.

Fase 2: Denuncia interna e investigación.

El objetivo de esta fase es investigar exhaustivamente los hechos, con el fin de emitir un informe vinculante sobre la existencia o no de una situación de acoso, así como para proponer medidas de intervención. A estos efectos, se creará una Comisión Instructora.

La Comisión estará formada por:

Nombre y apellidos Contacto Centro
María Cristina Menéndez Villalvilla. cristina.menendez@iqvia.com Madrid.
Emilio José Blanco Domingo. emilio.blanco@iqvia.com Madrid.
Lidia Girona Rojano. Lidia.girona@iqvia.com Barcelona.

Sus funciones son:

1. Analizar la denuncia y la documentación que se adjunta.

2. Entrevistarse con la persona que denuncia. Si la persona denunciante ha decidido acudir directamente a la fase de denuncia e investigación, se la debe informar del procedimiento y de las vías posibles de actuación, así como del derecho a la vigilancia de la salud. Si en la denuncia no están suficientemente relatados los hechos, se pedirá que se haga un relato adicional de los mismos.

3. Entrevistarse con la supuesta persona agresora.

4. Entrevistar a los y las posibles testigos.

5. Valorar si se precisan medidas cautelares.

6. Emitir el informe vinculante.

Denuncia:

La investigación se inicia a partir de la denuncia realizada por la persona afectada, que se presentará por escrito a través del formulario de denuncia (anexo II) a cualquiera de los miembros de la Comisión Instructora, o bien enviando un correo electrónico a Recursos Humanos (DLI - HumanResourcesSpain@iqvia.com). La persona que hace la denuncia sólo tiene que aportar indicios que fundamenten las situaciones de acoso, y corresponde a la persona presuntamente acosadora probar su ausencia, recogiendo el principio procesal de la inversión de la carga de la prueba.

En el supuesto de que los hechos denunciados se dirijan frente a alguno de los miembros de la Comisión Instructora, la persona denunciante podrá, excepcionalmente, dirigir la denuncia a la Dirección General de la Empresa, quien designará una Comisión Instructora para el caso concreto.

En caso de que la propia Dirección General pudiera estar implicada en la autoría de los hechos, la persona denunciante podrá, excepcionalmente, dirigir la denuncia al departamento de Compliance de la matriz de la Empresa (ethicandcomplianceoffice@iqvia.com), que se encargará de gestionar la investigación conforme al protocolo vigente a nivel de Grupo.

Las personas que intervienen en el procedimiento tienen la obligación de guardar una estricta confidencialidad y reserva, y no deben transmitir ni divulgar información sobre el contenido de las denuncias presentadas, resueltas o en proceso de investigación de las que tengan conocimiento.

De acuerdo con el principio de confidencialidad, la persona responsable de la iniciación y tramitación asignará unos códigos numéricos identificativos, tanto a la persona supuestamente asediada, como a la supuestamente acosadora, para preservarles la identidad en el proceso y el informe.

El proceso de investigación concluye con un informe vinculante, donde se incluyan las conclusiones a las que se haya llegado y se propongan las medidas correctoras que se consideren adecuadas. En el informe también se deben identificar los siguientes elementos:

– Identificar a la persona supuestamente acosada y acosadora.

– Relación nominal de las personas que hayan participado en la investigación y en la elaboración del informe.

– Antecedentes del caso, denuncia y circunstancias.

– Otras actuaciones: pruebas, resumen de los hechos principales y de las actuaciones realizadas. Cuando se hayan realizado entrevistas a testigos, y con el fin de garantizar la confidencialidad, el resumen de esta actuación no ha de indicar quién hace la manifestación, sino solo si se constata o no la realidad de los hechos investigados.

– Circunstancias agravantes observadas.

– Conclusiones.

– Medidas correctoras.

Medidas cautelares:

Tras la recepción de la queja o denuncia y, una vez constatada la situación de acoso se adoptarán medidas cautelares o preventivas que aparten a la víctima de la persona acosadora mientras se desarrolla el procedimiento de actuación hasta su resolución.

Fase 3: Resolución.

De acuerdo con el informe vinculante elaborado por la Comisión Instructora, la Dirección de la empresa emitirá una resolución del caso en el plazo máximo de 20 días laborables desde el inicio del procedimiento, ampliables hasta 30.

La resolución podrá contemplar las siguientes alternativas:

Imagen: /datos/imagenes/disp/2025/243/20178_16148956_1.png

Se enviará una copia autentificada de esta resolución a la persona denunciante y a la denunciada.

Asimismo, tanto si el expediente acaba en sanción como si acaba sin sanción, se hará una revisión de la situación laboral en que ha quedado finalmente la persona que ha presentado la denuncia.

Esquema de proceso del protocolo:

A continuación, se presenta de forma gráfica el circuito de actuación para la prevención y el abordaje del acoso a través de la vía interna:

Imagen: /datos/imagenes/disp/2025/243/20178_16148956_2.png

Régimen disciplinario y sancionador

Los actos y las conductas de acoso por razón de orientación e identidad sexual o expresión de género son faltas graves y muy graves, contrarias a los valores de la Empresa, por lo que no se permitirán ni tolerarán.

Se calificarán las faltas y se impondrán las sanciones correspondientes en atención a lo establecido en el régimen disciplinario previsto en el convenio colectivo de referencia y en el Real Decreto Legislativo 5/2000, de 4 de agosto, por el que se aprueba el texto refundido de la Ley sobre Infracciones y Sanciones en el Orden Social. En la determinación de la sanción, será necesario incluir aquellas situaciones que suponen agravantes, entre las que pueden ser:

– La especial vulnerabilidad de la víctima (precariedad laboral y contractual, discapacidad, edad).

– La subordinación respecto de la persona agresora.

– Reiteración de las conductas ofensivas después de que la persona denunciante hubiera utilizado los procedimientos de solución.

– La reincidencia en la conducta de acoso.

– Que sean varias personas las que han sufrido acoso de forma simultánea.

– Existencia de conductas intimidatorias, represalias o coacciones por parte de la persona agresora hacia la víctima, las personas que hayan testificado o quienes realicen la investigación.

En los demás casos, el incumplimiento será merecedor de una sanción grave, siendo igualmente sancionable como incumplimiento grave las denuncias falsas o carentes de fundamento.

Seguimiento y evaluación

Para garantizar la eficacia del protocolo, tanto los mecanismos de actuación, si se han puesto en marcha, como las diferentes actividades preventivas será necesario establecer indicadores y criterios de evaluación.

De este modo, la Comisión Instructora se reunirá una vez al año. En esta reunión se evaluarán las medidas llevadas a cabo, tanto de difusión y sensibilización, como de actuación, si procede.

Posteriormente, se presentará el informe de conclusiones a la dirección y a la RLT.

Indicadores de actuación

Indicador Resultado expresado
Situaciones comunicadas. Número de personas que han hecho una comunicación por acoso por razón de orientación e identidad sexual o expresión de género, desagregado por sexo.
Porcentaje del total de personas trabajadoras.
Situaciones denunciadas. Número de personas que han denunciado por acoso por razón de orientación e identidad sexual o expresión de género, desagregado por sexo.
Porcentaje del total de personas trabajadoras.
Resultados. Número de procedimientos sancionadores que se han llevado a cabo en la empresa durante el año.
Número y tipo de medidas correctoras puestas en marcha.
ANEXO I
Personas de referencia
Nombre y apellidos Contacto Centro
María Cristina Menéndez Villalvilla. cristina.menendez@iqvia.com Madrid.
Emilio José Blanco Domingo. emilio.blanco@iqvia.com Madrid.
Lidia Girona Rojano. Lidia.girona@iqvia.com Barcelona.
ANEXO II
Modelo de denuncia

Imagen: /datos/imagenes/disp/2025/243/20178_16148956_3.png

Imagen: /datos/imagenes/disp/2025/243/20178_16148956_4.png

Imagen: /datos/imagenes/disp/2025/243/20178_16148956_5.png

Imagen: /datos/imagenes/disp/2025/243/20178_16148956_6.png

Imagen: /datos/imagenes/disp/2025/243/20178_16148956_7.png

ANÁLISIS

  • Rango: Resolución
  • Fecha de disposición: 25/09/2025
  • Fecha de publicación: 09/10/2025
  • Efectos desde el 1 de abril de 2025.
  • Vigencia hasta el 31 de diciembre de 2026.
Referencias posteriores

Criterio de ordenación:

  • CORRECCIÓN de erratas en BOE num. 248 de 15 de octubre de 2025 (Ref. BOE-A-2025-20679).
Referencias anteriores
  • DE CONFORMIDAD con:
    • el art. 90.2 y 3 de la Ley del Estatuto de los Trabajadores, texto refundido aprobado por Real Decreto Legislativo 2/2015, de 23 de octubre (Ref. BOE-A-2015-11430).
    • el Real Decreto 713/2010, de 28 de mayo (Ref. BOE-A-2010-9274).
Materias
  • Convenios colectivos
  • Información
  • Salud
  • Tecnología

subir

Agència Estatal Butlletí Oficial de l'Estat

Avda. de Manoteras, 54 - 28050 Madrid